首页 > 最新动态 > 云南省住房和城乡建设厅关于开展2025年全省工程勘察设计、工程监理统计调查的通知
最新动态
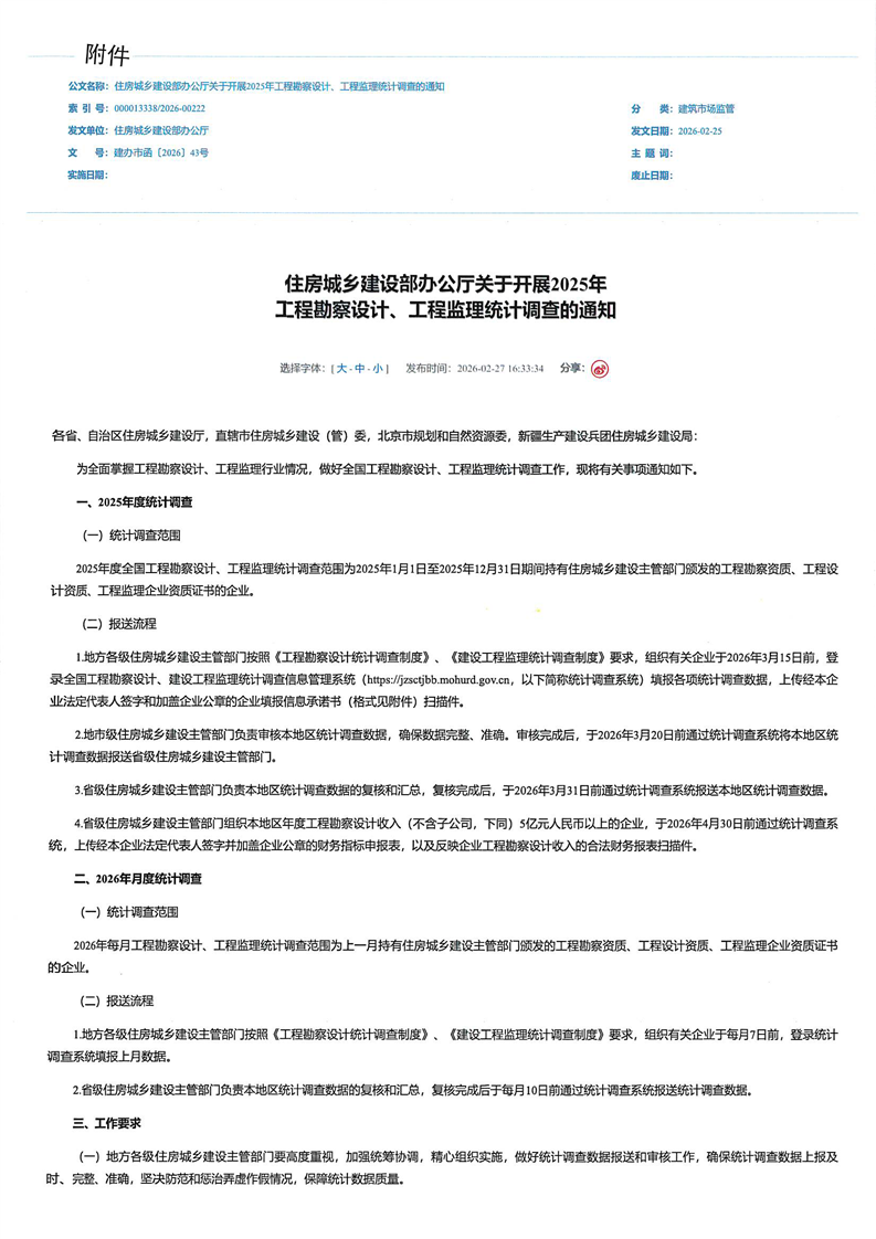
云南省住房和城乡建设厅关于开展2025年全省工程勘察设计、工程监理统计调查的通知
2026-03-0610

点击蓝字

关注我们







来源:云南省住房和城乡建设厅网站

如有侵权,请联系我们删除

云南省

建设监理协会

欢迎您

联系电话:0871-64133535,64168815

联系 QQ :1196647720,3560322712

官方网站:https://www.ynjsjl.cn

地 址:昆明市滇池旅游度假区迎海路8号金都商集11-2号

扫描二维码,关注我

云南省建设监理协会 | 感谢一路有您

云 南 建 设 监 理 | 感 谢 您 的 关 注


END


点我访问原文链接